分享:
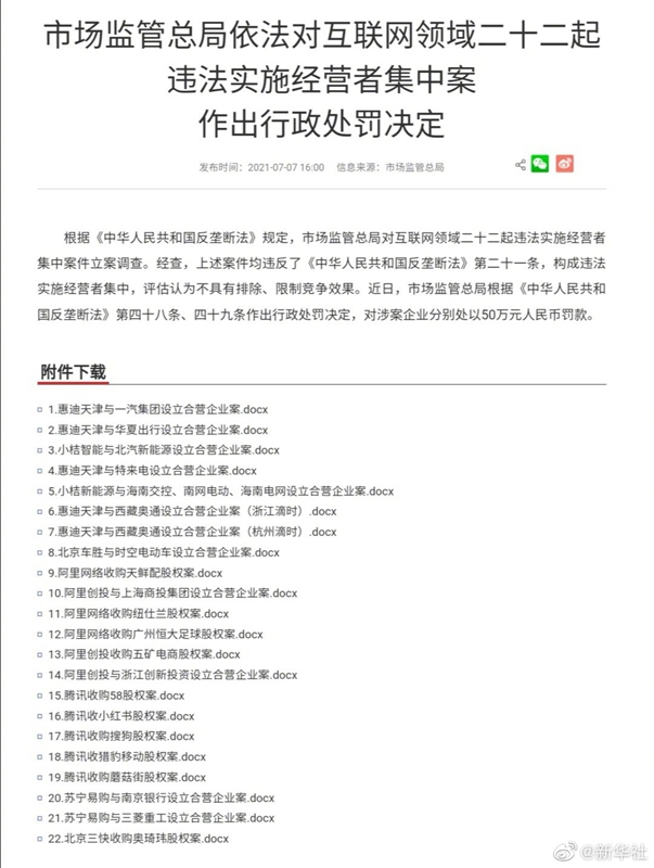
根据反垄断法规定,市场监管总局对互联网领域二十二起违法实施经营者集中案件立案调查。经查,上述案件均违反了反垄断法第二十一条,构成违法实施经营者集中,评估认为不具有排除、限制竞争效果。市场监管总局根据反垄断法第四十八条、四十九条作出行政处罚决定,对涉案企业分别处以50万元人民币罚款。(记者赵文君)
国廉评论网舆情观察研讨会暨新闻发
中国驻尼泊尔使馆举办藏历水兔新年
国廉评论网舆情观察研讨会暨新闻发布会在石家
音乐剧《拉齐尼·巴依卡》在北京保利剧院成功
铿锵玫瑰学技艺 巧手剪花送祝福------自治区
中国驻尼泊尔使馆举办藏历水兔新年招待会